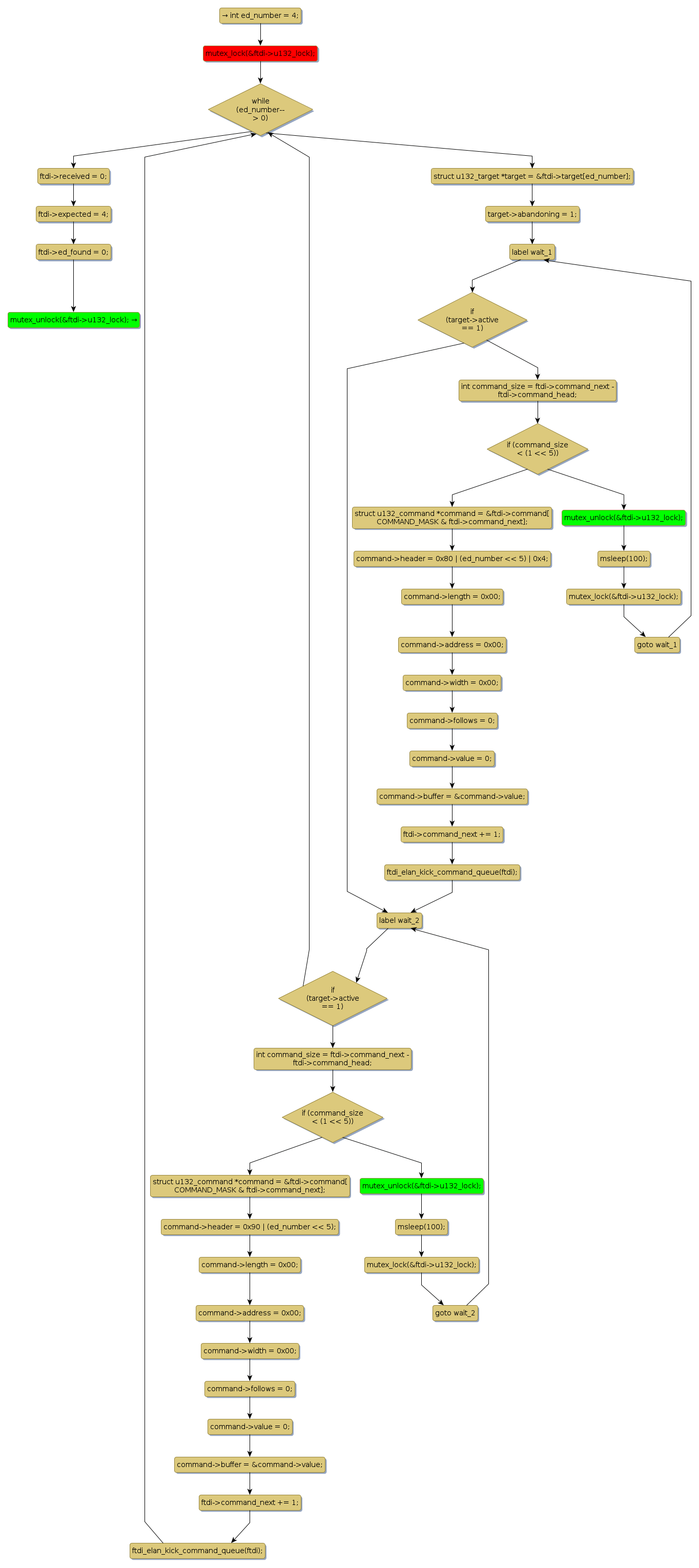
Instance Verification Kit (IVK)
mutex lock @ [11453+29+/linux-3.19-rc1/drivers/usb/misc/ftdi-elan.c]
Instance Signature: u132_lock
|
The Matching Pair Graph:
|
|
Function Name
|
Control Flow Graph (CFG)
|
Events Flow Graph (EFG)
|
Source Correspondence
|
|
ftdi_elan_flush_targets
|
|
|
[11383+23+/linux-3.19-rc1/drivers/usb/misc/ftdi-elan.c]
|